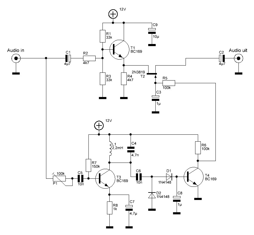
Met een groepje OM's wordt PI6ATS vernieuwd. Bijna alles wordt vervangen. Zo komt er straks een 4PIP en dus ook meerdere ontvangers. Het is een kleine ATV repeater, dus komt er niet zo'n ingewikkelde besturing in als bij de grote jongens. Maar nieuw is wel, dat er straks een 4PIP unit wordt gebruikt. Er worden dus meerdere ontvangers aangesloten. Dus moest er een squelch schakeling worden gemaakt.
Chris PA3CRX en ik zijn daarmee aan de slag gegaan. Ik heb het verder afgemaakt en uitgewerkt, zodat Chris zich bezig kon gaan houden met het stukje besturing etc.
Voor wie geïnteresseerd is in meer details over PI6ATS, bekijk dan even de site: http://www.pi6ats.nl/
Handig voor jou?
Het schema wat ik nu gemaakt heb, is gebaseerd op de situatie bij PI6ATS straks. Maar je kunt wel gedeelten gebruiken uit het schema, om bijvoorbeeld een squelch te maken op een Comtech ontvanger.
Aangezien het project nog loopt en er nog regelmatig aanpassingen worden verricht aan het schema, is hier nu alleen nog maar een link naar mijn site. Kijk mee met de vorderingen
Je input is welkom. Hier of op mijn eigen site. Heb je bijvoorbeeld vragen over het schema, opmerkingen, of zie je een fout? Laat het ajb weten. Ontwerpen van elektronische schakelingen doe ik ook niet iedere dag.
De link:
http://www.pe1rqm.nl/?p=2133
En verder...
Zodra ik tijd heb, zal ik een vereenvoudigd schema maken voor een Comtech achtige ontvanger (dat kan ook een satellietontvanger zijn of iets dergelijks). Dus een twee kanaals (of vier kanaals) versie, in plaats van de "4+4 kanalen versie met audiomixer" van PI6ATS. Die audiomixer is dan bijvoorbeeld ook niet nodig, want je hoeft niet alle kanalen te combineren. Of wel... wat jij wil. Het schema is modulair genoeg om lekker mee te prutsen, hi



